Warning

The content on this page has been converted from PDF to HTML format using an artificial intelligence (AI) tool as part of our ongoing efforts to improve accessibility and usability of our publications. Note:

  • No human verification has been conducted of the converted content.
  • While we strive for accuracy errors or omissions may exist.
  • This content is provided for informational purposes only and should not be relied upon as a definitive or authoritative source.
  • For the official and verified version of the publication, refer to the original PDF document.

If you identify any inaccuracies or have concerns about the content, please contact us at [email protected].

Addressing Exceptions in the use of Audit Data Analytics

Introduction & Purpose of this Guidance

  • Technology, and its use in audit, is increasingly at the forefront of discussions between regulators, standard setters, and audit practitioners. Audit firms and third-party providers have committed significant financial and human resource to developing and deploying technology in audits, leading to a significant increase in its usage.

  • In our recent publication, Technological Resources: Using Technology To Enhance Audit Quality, respondents highlighted that many auditors face challenges with the large number of outliers generated when using Audit Data Analytics1 (ADA). Most however agreed that the cause of this was most often an initial inappropriate scoping of the tool, and that with a proper understanding of the parameters, exceptions generated are not unmanageable.

  • In the same publication we committed to developing, with the assistance of the newly reformed Audit Technical Advisory Group (TAG), guidance for auditors to aid in dealing with the sometimes-large volume of outliers generated when using ADA, highlighting best practice and key documentation considerations. We have developed this guidance taking account of real-world examples observed both by our own Audit Quality Review (AQR) team and described to us by auditors through the FRC's External Technology Working Group. This approach has enabled us produce guidance that it is reflective of current practice and is based on real-world principles.

  • In this guidance, we have laid out general principles for dealing with outliers when using ADA to respond to identified risks in an audit, a potential approach auditors could take and included an illustrative example based on a real-world scenario. We have also included best practice, and potential pitfalls to avoid, when refining expectations developed for ADA to assist auditors in undertaking this process effectively. Additionally, we have provided a non-exhaustive list of considerations that auditors may wish to take account of before making use of ADA in the evidence collection stage of the audit.

  • The focus of this guidance is on using ADA in order to respond to risks, as part of substantive testing and evidence collection, rather than on assessing the risk of material misstatement at the planning stage of an audit, for example in journals testing where the use of analytics is now relatively commonplace, and approaches are more established. The example below is focused on auditors' use of ADA as substantive procedures in order to gather sufficient appropriate audit evidence2, though the general principles and approach are may be informative when an auditor is making use of analytical tools to assess risk, or at the completion stage of an audit3 to assist when forming an overall conclusion. Finally, although some of the principles may be applicable, this is not intended as a guide to making use of ADA in the testing of controls.

  • The guidance included below is non-authoritative and does not represent the only possible way to address the potential volume of exceptions generated when using ADA. Users are encouraged to apply the general principles, diagrams, and specific example as a starting point, adapted and modified for the specific tools they are making use of in an audit. Tools which are substantially more complex than those described here are likely to require additional consideration and more detailed analysis.

Key Principles

  • A common problem for auditors making use of ADA is the volume of outliers which may be generated when applying such tools to analyse populations, particularly when they are used on a population for the first time. Where parameters are inappropriately defined initially, potentially due to a lack of understanding about the population itself, or the entity and its environment more widely, a significant number of outliers may be generated.

  • In many cases, this volume of outliers is a symptom of poorly defined parameters. In using ADA to understand and assess the population being analysed, parameters may require re-calibration after initial analysis to ensure the tool is appropriately identifying outliers that merit further investigation as exceptions. Thoughtful application of the terminology of the auditing standards, particularly the use of the term "exception”, is important here in designing audit procedures that are both effective and efficient.

  • Throughout this guidance we have used the term “outliers” to describe results generated by an ADA that do not match the auditor's initial expectation for the population, moving to describe them as “exceptions” only when the auditor has analysed the outliers and determined that they are truly exceptions and not generated as a result of inappropriate tool scoping, poorly defined initial parameters, or the use of poor quality data.

  • This situation is analogous to the development of an expectation when conducting analytical procedures in line with ISA (UK) 520 Analytical Procedures. ISA (UK) 5204 requires that the auditor “develops an expectation of recorded amounts or ratios and evaluate whether the expectation is sufficiently precise to identify a misstatement”. It is often the case that the first expectation built is insufficiently precise, and that subsequent refinement is required as the auditor develops a stronger understanding, before the expectation is suitable for comparison to the actual and is used to generate audit evidence.

  • An important consideration before using ADA is ensuring that it is an appropriate tool to generate audit evidence in the specific circumstances of an audit and also to consider where other, non-data analytics focused, tools and tests may be more appropriate. In determining if ADA is suitable for use in responding to identified risks, the auditor may wish to take account of the following considerations:

    • If the use of ADA is not mandated by a firm's methodology for the area being tested, whether making use of ADA would be the most effective method for collecting evidence.
    • If the auditor's understanding of the entity and its environment, how transactions are recorded and how balances relate to each other, is sufficient to allow for effective use of ADA. As part of this process, an understanding of the data flows within an entity and how data is managed and stored is likely to be beneficial in developing robust expectations.
    • Whether the data being used to perform the ADA is of sufficient quality to support meaningful analysis. This will likely include ensuring that the data use is complete, accurate, valid, and accessible in a format which facilitates analysis.
    • If the data is not of sufficient quality, whether there are data cleansing, or other processes that can be undertaken prior to its use in ADA. When undertaking data cleaning processes, auditors should be mindful that the processing of the data should be sufficient to allow for subsequent use but is not so extensive as to undermine the objective of the audit procedure for which the ADA is being used.
    • Where some of the data in a set is of a poor quality but the rest is of an acceptable quality, for example if issues with an in-year system migration means that some months data is of sufficient quality, but other months are not, whether the data can be split and just the data of sufficient quality used to gain evidence over a proportion of a transactions or balances.

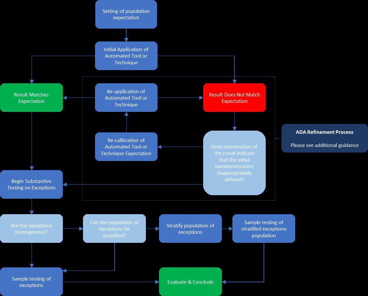
General Approach to addressing outliers

  • Almost all tools begin with the auditor developing an expectation for the population based on their understanding of the entity and its environment and ensuring that the selected tool is appropriate for the analysis being performed.

  • The initial application of the tool may produce a result which matches expectations, with a number of exceptions for the auditor to investigate. Alternatively, it may generate a result which does not match expectations, with a far greater number of outliers than expected.

  • Where the result does not meet the auditor's expectation, auditors should examine the result to determine if this is as a result of the population expectation being inappropriately set, perhaps due to the auditor not understanding the entity and its environment fully. Where this is the case, parameters may be re-calibrated, and the tool re-applied to the population. Please see guidance below on making this assessment.

  • Once the auditor is satisfied that the tool is being deployed with the appropriately designed expectation parameters, the auditor begins substantive testing on any exceptions generated.

  • For the remaining population, auditors will generally leverage testing undertaken elsewhere in the audit file in order to gain comfort over the non-exception population, as described below. Where the auditor has not obtained assurance over the non-exception population through testing elsewhere on the audit file, auditors should design procedures to collect sufficient appropriate audit evidence as required by the ISAs (UK).

Flowchart illustrating the ADA Refinement Process, detailing steps from setting population expectations to evaluating and concluding on exceptions. Fig1: A general approach to addressing outliers

  • Where the auditor determines that sample testing is appropriate, but the population is not homogenous, the auditor considers if there is scope to stratify the population of exceptions into homogenous sub-populations before beginning sampling and substantive testing5. Auditors should also take care that when sampling based on sub-populations, the untested population in a single financial statement line item does not exceed materiality.

  • When considering stratifying the population of exceptions into homogenous sub-populations, auditors may wish to consider the following characteristics:

    • Monetary value – auditors may wish to stratify by the monetary value of the exceptions, allowing greater focus on larger value items which may be more likely to lead to a material misstatement.
    • Qualitative characteristics6 – In addition to quantitive measures by which to stratify the population of exceptions, auditors may wish to consider if any particular qualitative characteristic may be used to stratify a population. For example, on examination of the population of exceptions, the auditor may discover that a large number occurred on a certain date, and in this instance stratifying by date may allow for more meaningful analysis.

Audit Data Analytics Refinement Process

  • When refining the parameters of a tool after its initial application, the following are not generally appropriate reasons for adjusting a population expectation:

    • Adjusting parameters to artificially reduce the volume of work required, therefore not obtaining sufficient appropriate audit evidence. Where an auditor does not have enough time to properly address the outliers generated, they should revise the audit plan in order to ensure they have the time and resources necessary to perform the engagement.7
    • Adjusting parameters to generate the same number of outliers as in the prior period. The understanding of the entity and its environment obtained in prior periods may help the auditor in developing expectations, but any assessment of potential outliers should be based mainly on the auditor's understanding of the entity in the current period.
    • Adjusting parameters to reduce the number of exceptions when the data input is known to be of poor quality. In this case, the poor quality data should be addressed before the ADA is applied.
  • When refining parameters, the following processes are representative of best practice we have encountered in our outreach and audit inspections:

    • Careful analysis of the outliers in order to assess if the parameters of the ADA require refinement. This includes applying the auditor's understanding of the entity and its environment to determine if the outliers can be explained and parameters refined in order to identify outliers that warrant further investigation as exceptions.
    • Discussion with management, in a similar fashion to how an auditor would when refining an expectation when undertaking analytical procedures in line with ISA (UK) 5208, to understand the underlying data and potential relationships better.9
    • Re-examination of the underlying data, if a full understanding was not possible before the ADA was used, to understand if the data is of sufficient quality to generate useful insight in the audit process.

Illustrative Example – Revenue ADA

  • An auditor may make use of ADA in testing revenue, where the auditor runs a tool which looks at every Cr made to the Revenue ledger and analyses the population to determine if a corresponding Dr has been made to either Debtors or Cash

  • The auditor sets this expectation beforehand, providing the tool with a set of parameters to analyse the population against. In this scenario, auditors would already have obtained evidence over Debtors and Cash through testing of those balances and are thus leveraging the work undertaken on those balances to gain comfort over revenue.

  • The tool may then produce a significant volume of outliers, which on closer examination, comprise a substantial number of transactions which have been paid for via, for example, gift card.

  • Given the initial parameters, the ADA will highlight these as issues for the auditor to investigate, but in reality, people using gift cards to pay for items may well be a normal transaction in the course of business for the audited entity, and there is likely little value in the auditor testing all of those item as exceptions.

  • In this instance, it is likely reasonable for the auditor to go back to their tool, include matching to a Dr in Gift Cards within their population expectation and then re-run the analytical tool in order to identify outliers that merit further investigation as exceptions. This may also necessitate the auditor gathering evidence over the Gift Cards balances if they have not already done so.

  • Once this refinement process is complete, the auditor begins substantive testing of the exceptions, taking account of their firms sampling methodology and the requirements of ISA (UK) 530 Audit Sampling.

Fig2: Approaching revenue with ADA

Glossary

Term Reference Definition
Automated Tools and Techniques ISA (UK) 315 (Revised July 2020), paragraph A21 onwards. Technology used to perform risk assessment procedures and / or obtain audit evidence. A subset of technological resources.
Audit data analytics (ADA) As used in AQR's 2020 review, taken from the IAASB Data Analytics Working Group's Request for Input dated September 2016 A subset of Automated Tools and Techniques. "The science and art of discovering and analysing patterns, deviations and inconsistencies and identifying anomalies, and extracting other useful information in data underlying or related to the subject of an audit through analysis, modelling and visualisation for the purpose of planning or performing the audit." For the purposes of this review, an ADA or ADAs are data analytic techniques that can be used to perform risk assessment, tests of controls, substantive procedures (that is tests of details or substantive analytical procedures) or concluding audit procedures. For clarity, we do not use the term ADA to refer to automated tools and techniques that involve the use of artificial intelligence (AI) or machine learning (ML).
Technological Resources ISA 220 (Revised 2020), paragraphs A63 – A67 Umbrella term for technology that assists the auditor performing risk assessment procedures, obtaining audit evidence and / or managing the audit process.


  1. Terms in bold are defined in full in the glossary 

  2. ISA (UK) 315 (Revised July 2020) Identifying and Assessing the Risks of Material Misstatement, Paragraph A14/A31 

  3. ISA(UK) 520 Analytical Procedures, Paragraph 3 (b) 

  4. ISA (UK) 520 Analytical Procedures, Paragraph 5(c) 

  5. ISA (UK) 530 Audit Sampling, Appendix 1, Ref: Paragraph A8 

  6. ISA (UK) 530 Audit Sampling, Appendix 1, Para 2 

  7. ISA (UK) 300 (Revised June 2016) Planning an Audit of Financial Statements, Para 2 and 8(e) 

  8. ISA (UK) 520 Analytical Procedures, Para A5 

  9. ISA (UK) 520, Analytical Procedures, Para A12 

File

Name Addressing Exceptions in the use of Audit Data Analytics
Publication date 27 September 2023
Type Guidance
Format PDF, 2.0 MB